一、重点就业群体技能培训
1.重点就业群体在哪里了解培训项目,在哪里报名参加培训?
答:重点就业群体在户籍地、常住的公共就业创业服务机构、全区定点培训机构均可了解培训项目并报名参加培训。(全区定点培训机构目录每年在自治区人社厅官网进行公布)2. 重点就业群体参加培训有哪些补贴?
答:(1)就业重点群体及帮扶家庭劳动力参加就业技能培训。培训后经考核取得证书:列入《国家职业资格目录》的准入类职业(工种)取得职业资格证书初级(五级)、中级(四级)分别给予1200元、1700元补贴;列入急需紧缺培训目录的,按附件标准给予补贴;未列入急需紧缺培训目录和《国家职业资格目录》的水平评价类职业(工种)取得职业技能等级初级(五级)、中级(四级)和培训合格证书的,分别给予1100元、1500元和800元的补贴。
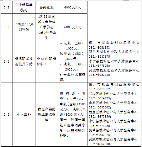
(2)“两后生”培训。城乡“两后生”参加培训,按每人6000元标准给予技工院校培训补贴。对脱贫家庭、农村家庭、城镇零就业家庭、残疾人家庭和城市低保家庭子女再给予每人3000元生活费补贴。
(3)直补个人培训。我市户籍的就业重点群体人员,自选机构并垫付培训费,取得职业资格证书(职业技能等级证书)初级(五级)、中级(四级)、高级(三级),12个月内申请补贴的,分别给予1100元、1500元、2000元培训补贴。
(4)生活费补贴。对脱贫劳动力、就业困难人员、城镇零就业家庭成员和城市低保家庭成员培训后取得职业资格证书(职业技能等级证书、专项能力证书)的给予每人每天40元生活费(含交通费,下同)补贴,最高补贴不超过800元;取得培训合格证书的给予每人每天20元生活费补贴,最高不超过400元。
3. 参加培训注意事项?
答:原则上每人每年可享受补贴培训不超过2次,同一职业同一等级不可重复享受。二、企业职工岗位技能提升培训1. 企业职工岗位技能提升培训如何申请?
答:银川市本级受理三区范围内的园区企业、市国资委所属企业、驻银央企和自治区大型国有企业职工岗位技能提升培训申报和补贴兑付工作。永宁县、贺兰县、灵武市就业创业和人才服务中心受理本行政区域内的园区企业、驻银央企和自治区大型国有企业职工岗位技能提升培训申报和补贴兑付工作。三区就业创业和人才服务中心根据企业所属地受理企业职工岗位技能提升培训申报工作。2. 企业技能提升培训补贴标准?
答:列入《国家职业资格目录》的准入类职业(工种)取得职业资格证书初级(五级)、中级(四级)、高级(三级)、技师(二级)、高级技师(一级)分别给予1200元、1700元、3000元、4000元、5000元补贴;未列急需紧缺培训目录和《国家职业资格目录》的水平评价类职业(工种)取得职业技能等级初级(五级)、中级(四级)、高级(三级)、技师(二级)、高级技师(一级)和培训合格证书的分别给予1100元、1500元、3000元、4000元、5000元和800元补贴。3. 企业职工培训补贴流程?
答:市就业与创业服务中心按补贴核定要求组织完成三区及市本级企业培训申报资料的考核验收。考核结果以文件形式报市人社局复核。市人社部门复核后商财政核拨资金。市就业与创业服务中心根据人社、财政部门意见下达核拨资金文件。市就业与创业服务中心收到资金后向相关企业或委托机构拨付补贴资金。永宁县、贺兰县、灵武市参照此通知要求执行4. 企业职工培训注意事项?
答:企业根据自身需求制定培训方案,明确培训内容、培训学时、培训方式、教学安排、学员管理、考核评价及培训合作等相关内容,培训方案报所在地人力资源和社会保障部门审核备案。企业对培训过程及真实性负责;各县(市)区公共就业服务机构、各企业按照“谁组织、谁监管、谁负责”原则,加强培训过程管理,认真执行教学计划。对未用运“宁夏人社一体化系统”远程监控的要做好日常培训电子考勤、课程考核等基础工作,要对培训过程中主要节点(开班、学习期间、考核等)进行视频记录,保存影像资料;企业(培训实施主体)要对申请补贴资金材料的真实性、合法性负责,对虚报培训人数、同一班次重复申报、缩短培训时间等套取骗取培训补贴资金的,一经发现责令退回补贴资金,严禁弄虚作假套取培训补贴资金行为发生。原则上每人每年可享受培训补贴2次,但同一职业同一等级不可重复享受。个人和单位不可重复享受。三、个人直补培训补贴1. 个人直补培训补贴怎么申请?
答:以直补个人方式参加技能培训,自取得职业资格证书12 个月内,向户籍所在地的公共就业创业服务机构申请培训补贴。
1.城镇登记失业人员申请培训补贴应提供:本人身份证、户口簿原件或复印件、职业资格证书或职业技能等级证书复印件、《就业创业证》复印件、银行卡、培训机构开具的培训费税务发票或行政事业性收费票据(票额高于补贴标准的按标准补贴,低于补贴标准的据实补贴)。
2.毕业年度高校毕业生申请补贴应提供:本人身份证、职业资格证书复印件、《学生证》或《毕业证》复印件、银行卡、培训机构开具的培训费税务发票或行政事业性收费票据(票额高于补贴标准的按标准补贴,低于补贴标准的据实补贴)。3.农村转移就业劳动者申请培训补贴应提供:本人身份证、户口簿原件或复印件、职业资格证书或职业技能等级证书复印件、银行卡、培训机构开具的培训费税务发票或行政事业性收费票据(票额高于补贴标准的按标准补贴,低于补贴标准的据实补贴)。2. 个人直补补贴标准?
答:我市户籍的就业重点群体人员,自选机构并垫付培训费,取得职业资格证书(职业技能等级证书)初级(五级)、中级(四级)、高级(三级),12个月内申请补贴的,分别给予1100元、1500元、2000元培训补贴。
四、失业保险支持参保职工职业技能提升补贴1. 哪些人可以申报参保职工技能提升补贴?
答:在企业参加失业保险的在职职工,失业保险在银川缴纳并且累计缴纳36个月以上 、证书能够在中国人事考试网或国家职业资格证书全国联网查询查询的到、审定日期为证书上的日期12个月以内,可以申报技能提升补贴。
2. 发放补贴标准是多少?
答:取得初级(五级)、中级(四级)、高级(三级)职业资格证书或职业技能等级证书的。按照职业资格证书或职业技能等级证书等级分为:初级(五级)补贴1000元;中级(四级)补贴1500元;高级(三级)补贴2000元。同一职业(工种)同一等级只能申请并享受一次技能提升补贴。
3.如何申报参保在职职工技能提升补贴?
答:个人取得职业资格证书或职业技能等级证书后12个月内,申报职工到本人失业保险缴纳属地进行申报。银川市三区参保职工到银川市就业与创业服务中心技能提升补贴窗口申请,提供身份证和证书原件。贺兰、永宁、灵武、宁东参保职工到相应失业保险参保地进行申请。

宁公网安备 64010602000636号